|
翟元斌 陈振 | 从"庄仕华大思政"论坛的举办及其成果,看确立大思政特色品牌的时代价值时间:2026-02-13
翟元斌 陈 振 翟元斌:抚顺市雷锋精神研究所原所长、央视融媒跟着庄仕华学雷锋栏目中心主编 陈 振:庄仕华志愿者学院常务副院长、跟着庄仕华学雷锋志愿服务中队盘锦总队总队长 全国首届"庄仕华大思政"一体化实践研讨会于2025年12月5日在成都市成华区英华学校成功举办,标志着一种以"当代雷锋"庄仕华的鲜活事迹为核心载体、以一体化建设为路径的新时代思政教育新范式的诞生。本次研讨会由成华区文明办、区教育局等单位指导,成都英华学校、区教科院主办,跟着庄仕华学雷锋研究与传播中心等单位支持,汇聚了全国多地教育单位及从业者,发布了《"庄仕华大思政"英华宣言》,为新时代思政教育创新发展提供了行动纲领。该模式通过学段贯通的课程体系、跨学段的实践共同体、数字化赋能的教学创新以及校家社协同的育人生态,有效破解了传统思政教育学段脱节、内容碎片化的困境,为推进大中小学思政课一体化建设提供了可复制、可推广的新路径,对服务教育强国建设和培养担当民族复兴大任的时代新人具有重要的战略价值。
一、全国首届"庄仕华大思政"一体化实践研讨会概述 (一)论坛举办背景与基本情况 全国首届"庄仕华大思政"一体化实践研讨会于2025年12月5日在成都市成华区英华学校成功举办。本次研讨会以"以雷锋精神铸魂、以一体化建设赋能"为核心方向,旨在破解新时代"大思政课"创新难题,构建全链条育人生态,深度契合国家"大思政课"建设战略部署。
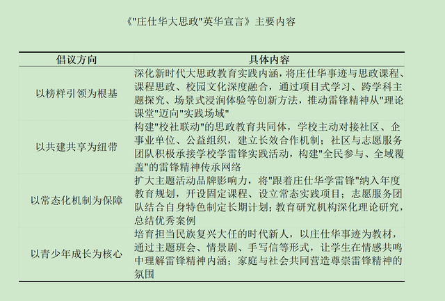
研讨会汇聚了全国多地教育单位及专家学者,包括《中国志愿》杂志社相关负责人、《央视融媒网》中国区副总编辑邵翠英、中国职教学会德育工作委员会秘书处负责人何健勇等嘉宾出席。在开幕式上,成华区教育局相关负责人指出,"'庄仕华大思政'不是单一的课程创新,而是以雷锋精神为内核,贯通育'大课'、优化育'大环'、建强育'大师'、搭建育'大平',逐步构建'校家社协同、课内外融合、知行意统'的思政育人新格局,为全国思政教育提供了可复制、可推广的新路径"。 研讨会的召开背景是党的十八大以来,以习近平同志为核心的党中央高度重视思政课建设,将其视为教育工作的关键环节。2019年,中共中央办公厅、国务院办公厅发布《关于深化新时代学校思想政治理论课改革创新的若干意见》;2020年,中共中央宣传部、教育部发布《新时代学校思想政治理论课改革创新实施方案》;2022年,教育部等十部门发布《全面推进"大思政课"建设的工作方案》。这些政策文件为思政课建设的内涵式发展提供了有力的政策支持,也为"跟着庄仕华学雷锋"融入思政课的探索指明了方向。 (二)论坛核心成果与《"庄仕华大思政"英华宣言》 全国首届"庄仕华大思政"一体化实践研讨会取得了丰硕成果,其中最为重要的是发布了新时代思政教育创新发展的"行动纲领"——《"庄仕华大思政"英华宣言》。该宣言围绕庄仕华将军的事迹和精神,提出了四个方面的倡议与宣言,为新时代思政教育创新发展提供了明确方向。 《"庄仕华大思政"英华宣言》主要内容
研讨会的另一重要成果是为成都市蓉城小学、成都市海滨小学、成都市龙成小学等7所学校新成立的"庄仕华中队"举行了授旗仪式。这些"庄仕华中队"将成为传承雷锋精神、开展思政教育的重要载体。在成果交流与实践分享环节,成都英华学校团队带来《故事里的雷锋精神 实践中的育人担当——成都英华学校"庄仕华大思政"的五维践行》主题报告;克拉玛依市第十小学展示了《触摸大油泡,锚定人生井位》思政活动录像课;辽宁中医药大学杏林学院马克思主义学院以《探寻雷锋在党培养教育下的成长密码》为题展开交流。 在跨学段课例展示环节,中学学段的成都市实验中学、成都英华学校的相关老师围绕《积极奉献社会》主题开展了同课异构活动,分别从不同视角解读奉献精神的时代价值,让学生深刻理解担当的意义;小学学段的成都市蓉城小学老师执教《手术台就是阵地》和成都英华学校老师带来《雷锋叔叔,你在哪里?》,以生动叙事传递责任担当,用童趣化的互动让雷锋精神在孩子们心中扎根。 (三)优秀课例、论文、案例等成果评选与推广 全国首届"庄仕华大思政"一体化实践研讨会评选出了一批优秀课例、论文、案例等成果,并在全国范围内进行了推广。这些成果呈现出多元化、系统化和广泛覆盖的特点,涵盖了从小学到大学的各个学段。 在全国推广方面,"跟着庄仕华学雷锋"活动已覆盖全国15个省市,包括辽宁、湖南、新疆、四川、河南、江西、湖北、江苏、浙江、山东、青海、广东、陕西、黑龙江、北京等地,建立了百余支特色中队和志愿服务团队。 在推广机制上,形成了"庄仕华中队全国联盟",并通过《"庄仕华大思政"英华宣言》明确了以"以雷锋精神铸魂、以一体化建设赋能"为核心方向开展"大思政课"。同时,公布了首批"庄仕华大思政"高级研究员名单,中共北票市委常委宣传部部长张兴友,简阳市教育局局长、党组书记刘勇等36人获聘首批高级研究员。此外,还表彰了20名"庄仕华中队荣耀之星"及7名"特别贡献奖"获得者。这些举措为学雷锋活动的常态化提供了组织保障和制度支持,让学雷锋活动融入日常、化作经常。 在实践成效方面,各地通过"庄仕华大思政"模式实现了显著转变。以河南省三门峡市城乡一体化示范区馨汇小学为例,该校成立"庄仕华中队"后,学雷锋参与率从60%升至99%,学生从"被动参与"转变为"主动践行",98%的家长反馈孩子带动家庭参与公益。教师也从"活动组织者"转变为"精神引领者",师德与教学实现双向提升。学校教学与口碑双丰收,家长满意度从92%升至99%,该模式成为"金字招牌",辐射带动周边小学。
二、"庄仕华大思政"特色品牌的理论创新价值 (一)马克思主义唯物辩证法与系统论的理论的运用及创新突破 "庄仕华大思政"模式在马克思主义唯物辩证法与系统论方面的理论运用及创新突破主要体现在以下几个方面,这些创新为破解传统思政教育学段脱节、内容碎片化的困境提供了理论支撑。 首先,该模式创造性地运用了马克思主义唯物辩证法关于事物发展的阶段性与连续性相统一的原理,破解了传统思政教育学段脱节、内容碎片化的困境。传统思政教育往往存在学段脱节问题,导致育人目标模糊、内容重复或断层。而"庄仕华大思政"则通过分层教学设计,实现不同学段对雷锋精神的螺旋式上升理解。例如,小学阶段通过《手术台就是阵地》《雷锋叔叔,你在哪里?》等课例,以生动叙事传递责任担当;中学阶段围绕《积极奉献社会》主题开展同课异构,从不同视角解读奉献精神的时代价值;大学阶段则通过《探寻雷锋在党培养教育下的成长密码》等课程,深入分析雷锋精神与专业实践的结合点。这种设计体现了唯物辩证法中量变到质变、否定之否定的发展规律,使思政教育内容在不同学段既有区别又有联系,形成螺旋式上升的育人体系。 其次,"庄仕华大思政"模式借鉴了系统论的整体思维,构建了"校社联动"的思政教育共同体,实现了思政教育从"书本课堂"走向"实践天地"的创新。该模式将学校、社区、企事业单位、公益组织等多方力量整合起来,形成育人合力。学校主动对接社区资源,建立长效合作机制,通过共建志愿服务队、实践基地等方式,将雷锋精神传播从校园延伸至社会;社区与志愿服务团队则积极承接学校学雷锋实践活动,为青少年提供贴近生活、贴近实际的志愿服务场景,构建"全民参与、全域覆盖"的雷锋精神传承网络。这种整体性思维体现了系统论中"整体大于部分之和"的基本原理,打破了传统思政教育的封闭性和单一性,构建了开放、协同的育人生态系统。 第三,该模式在微观机制上构建了一个从认知启蒙、情感激发、意志磨砺到行为实践的完整育人闭环,科学地阐释了青少年价值观从知到行的转化逻辑。通过以榜样人物为内核的仪式教育激发情感认同,以社会服务实践与"思政成长数字徽章"系统巩固行为自觉,实现了思政教育过程的系统性和完整性。这一设计体现了唯物辩证法中实践与认识的辩证关系,即实践是认识的基础,认识反过来指导实践,形成了一个良性循环的育人机制。 第四,"庄仕华大思政"模式构建了一套由"学段贯通的课程体系"、"跨学段的实践共同体"、"数字化赋能的教学创新"以及"校家社协同的育人生态"四大支柱支撑的可复制、可推广的方法论体系。这四大支柱相互联系、相互作用,共同构成了一个有机整体,体现了系统论中结构决定功能的基本原理。这种系统化的方法论体系不仅解决了传统思政教育的碎片化问题,还为全国范围内的大中小学思政课一体化建设提供了可操作性的解决方案。 最后,该模式通过以"当代雷锋"庄仕华的鲜活事迹为核心载体,构建了一个贯穿小学、中学至大学的"精神纽带",为破解学段脱节难题提供了极具操作性的解决方案。它通过跨学段的集体备课、共同的实践活动和统一的评价激励,初步实现了育人目标的"螺旋式上升"和育人内容的"阶梯式递进",为全国范围内的一体化建设探索提供了宝贵的经验参照。这种以榜样人物为纽带的系统化设计,体现了唯物辩证法中矛盾普遍性与特殊性相统一的原理,既抓住了雷锋精神这一普遍性主题,又结合庄仕华的具体事迹这一特殊性载体,实现了普遍性与特殊性的有机结合。 (二)雷锋精神与新时代思政教育要求的深度融合 "庄仕华大思政"品牌将雷锋精神与新时代思政教育要求深度融合的理论价值主要体现在多个方面,这种融合不仅丰富了思政教育的内涵,也增强了思政教育的吸引力和实效性。 首先,该品牌精准响应了国家推进大中小学思政课一体化改革的顶层设计,深度契合了中国式现代化对德育"人本、中国、世界"三重内涵的时代要求。庄仕华作为雷锋精神的传承者与践行者,其事迹本身就是对中华民族传统美德的弘扬与时代精神的诠释。研讨会将"以雷锋精神为内核"作为核心议题,正是在探索如何将这种具有深厚历史根基和鲜明时代特征的精神力量,转化为青少年成长的精神滋养,从而服务于建设中华民族现代文明的宏大目标。 其次,该品牌构建了"校社联动"的思政教育共同体,实现了思政教育从"书本课堂"走向"实践天地"的创新。这一模式借鉴了系统论的整体思维,将学校、社区、企事业单位、公益组织等多方力量整合起来,形成育人合力。学校主动对接社区资源,建立长效合作机制,通过共建志愿服务队、实践基地等方式,将雷锋精神传播从校园延伸至社会;社区与志愿服务团队则积极承接学校学雷锋实践活动,为青少年提供贴近生活、贴近实际的志愿服务场景,构建"全民参与、全域覆盖"的雷锋精神传承网络。 第三,该品牌通过以榜样人物为内核的仪式教育激发情感认同,以社会服务实践与"思政成长数字徽章"系统巩固行为自觉,从而构建了一个从认知启蒙、情感激发、意志磨砺到行为实践的完整育人闭环,科学地阐释了青少年价值观从知到行的转化逻辑。将抽象的思政概念与一个"活的榜样"相结合,是该模式最核心的创新突破。与传统的榜样教育不同,"庄仕华中队"的实践超越了单向的"学习事迹"层面,演变为一场由榜样亲自参与、引领的双向互动与共同成长。 最后,该品牌的核心实践路径是构建了一套由"学段贯通的课程体系"、"跨学段的实践共同体"、"数字化赋能的教学创新"以及"校家社协同的育人生态"四大支柱支撑的可复制、可推广的方法论体系。这一体系的构建,不仅为推进大中小学思政课一体化建设提供了可复制、可推广的新路径,也为中国式现代化德育路径的探索提供了极具价值的实践样本与理论参照。 (三)对中国式现代化德育路径探索的理论贡献 全国首届"庄仕华大思政"一体化实践研讨会的召开,标志着一种以"当代雷锋"庄仕华的鲜活事迹为核心载体、以一体化建设为路径的新时代思政教育新范式的诞生,为中国式现代化德育路径的探索提供了极具价值的实践样本与理论参照。该模式的战略价值在于,它不仅创造性地运用马克思主义唯物辩证法与系统论,破解了传统思政教育学段脱节、内容碎片化的困境,还精准响应了国家推进大中小学思政课一体化改革的顶层设计,深度契合了中国式现代化对德育"人本、中国、世界"三重内涵的时代要求。 在理论层面,"庄仕华大思政"模式对中国式现代化德育路径的贡献主要体现在三个方面:一是构建了一套由"学段贯通的课程体系"、"跨学段的实践共同体"、"数字化赋能的教学创新"以及"校家社协同的育人生态"四大支柱支撑的可复制、可推广的方法论体系;二是在微观机制上,通过以榜样人物为内核的仪式教育激发情感认同,以社会服务实践与"思政成长数字徽章"系统巩固行为自觉,从而构建了一个从认知启蒙、情感激发、意志磨砺到行为实践的完整育人闭环,科学地阐释了青少年价值观从知到行的转化逻辑;三是将抽象的思政概念与一个"活的榜样"相结合,超越了传统榜样教育的单向"学习事迹"层面,演变为一场由榜样亲自参与、引领的双向互动与共同成长。 该模式的理论创新还体现在对中国式现代化德育内涵的深刻把握上。中国式现代化的本质是物质文明与精神文明相协调的现代化,其文明观强调"文明的延续更新"与"文明的总体结构"。庄仕华作为雷锋精神的传承者与践行者,其事迹本身就是对中华民族传统美德的弘扬与时代精神的诠释。"庄仕华大思政"模式将"以雷锋精神为内核"作为核心议题,正是在探索如何将这种具有深厚历史根基和鲜明时代特征的精神力量,转化为青少年成长的精神滋养,从而服务于建设中华民族现代文明的宏大目标。
三、"庄仕华大思政"模式的实践意义与时代价值 (一)破解传统思政教育学段脱节、内容碎片化困境的实践路径 "庄仕华大思政"模式通过构建以"当代雷锋"庄仕华鲜活事迹为核心载体的一体化教育体系,有效破解了传统思政教育学段脱节、内容碎片化的困境。该模式的核心实践路径包括四个方面:学段贯通的课程体系、跨学段的实践共同体、数字化赋能的教学创新以及校家社协同的育人生态。 在学段贯通方面,该模式设计了分层递进的教学内容,实现了不同学段对雷锋精神的螺旋式上升理解。小学阶段通过《手术台就是阵地》《雷锋叔叔,你在哪里?》等课例,以生动叙事和童趣化互动传递责任担当;中学阶段围绕《积极奉献社会》主题开展同课异构,从不同视角解读奉献精神的时代价值;大学阶段则通过《探寻雷锋在党培养教育下的成长密码》等课程,将雷锋精神与专业实践相结合。这种设计打破了传统思政教育的学段壁垒,形成了"思政育心、文化润人"的育人效果。 在跨学段实践共同体建设方面,"庄仕华中队"作为核心载体,已在全国多个省份的百余所学校相继成立,形成了一个跨区域、跨学段的一体化育人共同体。例如,辽宁中医药大学杏林学院与社区共建实践基地,将"行走的思政课"从课堂延伸至真实的社会服务场景;在河南郑州和克拉玛依,"庄仕华中队之林"的成立将生态环保理念与雷锋精神有机结合。这种实践网络不再是孤立的学校内部活动,而是构建了由学校、家庭、社会共同参与的"三全育人"新格局。 在校家社协同育人方面,该模式构建了"政府引导、学校主导、社会参与"的育人格局。学校主动对接社区资源,建立长效合作机制,通过共建志愿服务队、实践基地等方式,将雷锋精神传播从校园延伸至社会;社区与志愿服务团队则积极承接学校学雷锋实践活动,为青少年提供贴近生活、贴近实际的志愿服务场景。例如,简阳市射洪坝筒车小学聘请庄仕华为荣誉校长、杜怀银为校外辅导员、翟元斌为学雷锋教育总顾问,并签订共建协议,构建起"校社联动、资源共享、实践共育"的思政教育新机制。 在微观机制上,该模式通过以榜样人物为内核的仪式教育激发情感认同,以社会服务实践与"思政成长数字徽章"系统巩固行为自觉,构建了一个从认知启蒙、情感激发、意志磨砺到行为实践的完整育人闭环,科学阐释了青少年价值观从知到行的转化逻辑。2025年12月5日,全国首届"庄仕华大思政"一体化实践研讨会的召开,标志着这一新范式的成熟与推广,为破解新时代"大思政课"创新难题提供了可复制、可推广的新路径。 (二)对推进大中小学思政课一体化建设的实际贡献 "庄仕华大思政"品牌对推进大中小学思政课一体化建设的实际贡献主要体现在构建了以榜样人物为内核的一体化育人模式,通过跨学段课程设计、校社联动机制和常态化实践平台,有效破解了传统思政教育学段脱节、内容碎片化的困境。 在跨学段课程设计方面,该品牌实现了不同学段对雷锋精神的差异化解读与系统性衔接。小学阶段通过《手术台就是阵地》《雷锋叔叔,你在哪里?》等课例,以生动叙事和童趣化互动传递责任担当,让雷锋精神在孩子们心中扎根;中学阶段围绕"积极奉献社会"主题开展同课异构,从不同视角解读奉献精神的时代价值,引导学生深刻理解担当的意义;大学阶段则通过《探寻雷锋在党培养教育下的成长密码》等课程,将雷锋精神与专业实践相结合,培养学生的职业责任感和社会使命感。这种分层教学设计实现了不同学段对雷锋精神的螺旋式上升理解,打破了传统思政教育的学段壁垒。 在校社联动机制方面,"庄仕华大思政"构建了"政府引导、学校主导、社会参与"的育人格局,形成"校社联动"的思政教育共同体。学校主动对接社区资源,建立长效合作机制,通过共建志愿服务队、实践基地等方式,将雷锋精神传播从校园延伸至社会;社区与志愿服务团队则积极承接学校学雷锋实践活动,为青少年提供贴近生活、贴近实际的志愿服务场景。例如,雷锋母校雷锋新城实验小学聘请庄仕华为荣誉校长、杜怀银为校外辅导员、翟元斌为学雷锋教育总顾问,并签订共建协议,构建起"校社联动、资源共享、实践共育"的思政教育新机制。这种模式实现了思政教育从"书本课堂"走向"实践天地"的创新。 在常态化实践平台方面,"庄仕华大思政"通过"庄仕华中队"的创建和"庄仕华大思政"高级研究员的聘任,形成了可持续的育人机制。截至目前,"跟着庄仕华学雷锋"活动已覆盖全国15个省市,建立百余支特色中队和志愿服务团队。这些队伍如同一颗颗璀璨的星辰,照亮了青少年学雷锋的道路。同时,通过将"跟着庄仕华学雷锋"纳入学校年度教育规划,开设固定课程、设立常态实践项目,保障活动长效推进。 该品牌的可推广经验主要体现在三个方面:一是以榜样引领为根基,将庄仕华将军扎根边疆、服务群众的鲜活事迹与思政课程、校园文化深度融合,通过项目式学习、跨学科主题探究、场景式浸润体验等创新方法,推动雷锋精神从"理论课堂"迈向"实践场域";二是以共建共享为纽带,构建"政府引导、学校主导、社会参与"的育人格局,形成"校社联动"的思政教育共同体;三是以常态化机制为保障,通过组织架构、制度设计和评价激励,确保活动的持续性和有效性。全国首届"庄仕华大思政"一体化实践研讨会的召开,标志着这一模式已从地方探索上升为全国性实践,成为新时代思政教育创新的重要范式。 (三)服务教育强国建设和培养时代新人的战略价值 全国首届"庄仕华大思政"一体化实践研讨会的召开,标志着一种以"当代雷锋"庄仕华的鲜活事迹为核心载体、以一体化建设为路径的新时代思政教育新范式的诞生,为中国式现代化德育路径的探索提供了极具价值的实践样本与理论参照。该模式的战略价值在于,它不仅创造性地运用马克思主义唯物辩证法与系统论,破解了传统思政教育学段脱节、内容碎片化的困境,还精准响应了国家推进大中小学思政课一体化改革的顶层设计,深度契合了中国式现代化对德育"人本、中国、世界"三重内涵的时代要求。 "庄仕华大思政"新范式的实践探索,始于一个极具象征意义的微观载体——"庄仕华中队"。作为全国首支以"当代雷锋"庄仕华命名的少年先锋队中队,它的成立是对新时代青少年榜样教育需求的精准回应。将抽象的思政概念与一个"活的榜样"相结合,是该模式最核心的创新突破。与传统的榜样教育不同,"庄仕华中队"的实践超越了单向的"学习事迹"层面,演变为一场由榜样亲自参与、引领的双向互动与共同成长。例如,在2025年10月10日,庄仕华回访盘锦市大洼区实验小学时,不仅与师生家长交流,还与红领巾们围坐在庄仕华学雷锋书屋,认真地回答孩子们提出的每一个问题,共同回顾"跟着庄仕华学雷锋"的实践历程。 "庄仕华中队"的实践网络正在迅速扩展,形成一个跨区域、跨学段的一体化育人共同体。截至目前,该中队已在全国多个省份的百余所学校相继成立。这一现象的背后,是一种深刻的模式变革:它不再是孤立的学校内部活动,而是构建了一个由学校、家庭、社会共同参与的"三全育人"新格局。在辽宁,全国高校建立的第一支"庄仕华中队"的辽宁中医药大学杏林学院与社区共建实践基地,将"行走的思政课"从课堂延伸至真实的社会服务场景,让学生在实践中理解"奉献"与"责任"的内涵。在河南郑州和克拉玛依,"庄仕华中队之林"的成立,则将生态环保理念与雷锋精神有机结合,引导学生成为家园的美化师,实现了知识学习与行为实践的深度融合。 将"庄仕华大思政"一体化新范式置于中国式现代化与教育强国建设的宏大战略背景下审视,其意义远超一次局部的教育创新。它不仅是对当前思政教育困境的积极回应,更是对国家顶层设计的创造性落实,体现了高度的战略自觉。首先,该模式是对党的教育方针与国家战略部署的直接响应。党的二十大报告强调,要"全面提高人才自主培养质量,着力造就拔尖创新人才",而这一切的前提是"培养什么人、怎样培养人、为谁培养人"这一根本问题的解决。习近平总书记多次指出,"大思政课"要"跟现实结合起来",要"用社会主义核心价值观铸魂育人"。"庄仕华大思政"模式正是通过将庄仕华的实践事迹与思政课程内容紧密结合,让党的创新理论和社会主义核心价值观在青少年心中落地生根,为培养担当民族复兴大任的时代新人提供了生动的实践路径。 其次,该模式契合了中国式现代化的文明哲学内涵。中国式现代化的本质是物质文明与精神文明相协调的现代化,其文明观强调"文明的延续更新"与"文明的总体结构"。庄仕华作为雷锋精神的传承者与践行者,其事迹本身就是对中华民族传统美德的弘扬与时代精神的诠释。研讨会将"以雷锋精神为内核"作为核心议题,正是在探索如何将这种具有深厚历史根基和鲜明时代特征的精神力量,转化为青少年成长的精神滋养,从而服务于建设中华民族现代文明的宏大目标。 最后,该模式为推进大中小学思政课一体化建设提供了可复制、可推广的新路径。2025年1月正式印发的《教育强国建设规划纲要(2024—2035年)》,将"推进大中小学思政课一体化改革创新"作为一项重要的战略任务,标志着此项工作进入全面深化和系统推进的新阶段。长期以来,一体化建设面临着学段衔接不畅、资源分布不均、协同机制不健全等现实挑战。"庄仕华大思政"模式以一个共同的榜样人物为核心,构建了一个贯穿小学、中学至大学的"精神纽带",为破解学段脱节难题提供了极具操作性的解决方案。它通过跨学段的集体备课、共同的实践活动和统一的评价激励,初步实现了育人目标的"螺旋式上升"和育人内容的"阶梯式递进",为全国范围内的一体化建设探索提供了宝贵的经验参照。 总之,“庄仕华大思政”特色品牌的确立,是一次从“物理拼接”到“化学融合”的深刻变革。它以榜样为光,照亮了育人之路;以实践为土,厚植了信仰之根。"庄仕华大思政"特色品牌作为一种新时代思政教育新范式,具有重要的理论创新价值、实践意义和时代价值。通过不断深化理论研究、拓展实践范围、加强数字化赋能、完善评价机制和加强师资队伍建设,"庄仕华大思政"模式将为推进大中小学思政课一体化建设、服务教育强国建设和培养担当民族复兴大任的时代新人作出更加重要的贡献。 编辑:蒋国辉 主编:曹道伟 审核:刘兴伦 值班:任安广
|








