|
翟元斌 徐 明 |雷锋精神发祥地辨析:抚顺的历史唯一性与辽宁的战略整体性时间:2026-03-26
翟元斌 徐 明 关于“抚顺是雷锋精神发祥地”与“辽宁省是雷锋精神发祥地”两种表述的辨析,实质上揭示了二者基于不同维度的辩证统一关系:抚顺是基于历史事实的唯一发祥地,而辽宁省则是基于省级战略的制度性提升与资源整合平台。 抚顺的唯一性由三大历史事实共同界定:其一,雷锋在抚顺度过了生命最后且最成熟的阶段,其精神内涵在此完成了最终的体系化构建;其二,雷锋牺牲后,抚顺率先发起了一场由地方党委政府主导、全民响应的大规模制度化学雷锋运动,成为全国性活动的文化策源地;其三,从地方性的“雷锋城”自我认知到获得毛泽东主席题词与习近平总书记视察的国家级确认,其地位得到了权威印证。 辽宁省的整体性定位,则是在承认抚顺核心地位的基础上,将雷锋精神纳入全省“六地”红色文化标识的战略安排。此举旨在整合雷锋在鞍山、辽阳、营口等多地的成长足迹资源,构建以抚顺为核心、辐射带动全省的“学雷锋城市群”,从而将雷锋精神从一个城市的精神财富,擢升为驱动全省发展的文化软实力。因此,抚顺提供了历史的“原点真实”,扮演“精神圣地”的角色;辽宁则构建了弘扬的“区域格局”,承担“战略引擎”的功能,二者形成了功能互补、价值互构的层级关系。 一、核心分析框架:个体成长序列与精神形成序列的二元分离 现有关于雷锋精神发祥地的认知争议,本质上源于对“精神发祥地”概念内涵的混淆。常见的误区是将雷锋个体生平活动的地理轨迹,等同于“雷锋精神”作为公共价值符号的生成过程,默认个体活动空间与精神发祥地空间具有完全同一性,忽视了精神符号生成的社会化建构属性。必须明确:“英雄个体的成长”与“英雄精神的社会化建构”属于完全不同维度、不同逻辑序列的研究范畴,二者的判定标准与空间特征存在本质差异,这是厘清相关认知误区的核心逻辑前提。 从学术定义来看,“精神发祥地”的核心判定标准并非个体活动的空间分布,而是该精神从个体实践升华为全社会普遍认同的公共价值符号的关键过程发生地。据此可建立两个相互独立的分析序列: 1.雷锋个人的成长序列:即雷锋从普通青年成长为坚定共产主义战士的个体发展过程。这一过程涉及湖南长沙(家乡)以及辽宁鞍山、营口、辽阳、铁岭、沈阳、抚顺等多地。这些地域共同构成了雷锋完整的生命历程轨迹,对其个人品格与行为准则的形成产生了深远影响。 2.雷锋精神的形成序列:即雷锋的个体事迹被系统发掘、整理、传播,最终上升为全国性学习标杆、纳入中国共产党人精神谱系的社会化建构过程。这一过程具有明确的核心发生场域,其判定不受个人活动轨迹分散性的影响。 上述二元分析框架是辨析相关表述、厘清认知边界的逻辑基石。 (一)雷锋个体成长的生物—历史维度 这一维度指向雷锋作为自然人的生命历程、工作经历与思想演变过程,整体呈现线性、分散的空间特征。雷锋在湖南出生成长,先后在鞍山参与工业建设、在辽阳参军加入基建工程兵,最终在抚顺服役于运输连并牺牲。从个体成长维度看,鞍山、辽阳、铁岭等雷锋曾长期工作生活的地区,均是其生命历程的重要节点,也是雷锋精神生成的“实践素材库”。正是这些地域的经历与磨砺促成了雷锋个人品格与行为准则的成熟。因此,将辽宁全域界定为雷锋“成长的重要之地”完全符合史实,具备充分的历史依据。 (二)雷锋精神生成的文化—符号维度 这一维度指向“雷锋”从具体的解放军士兵升华为公共道德符号、系统性精神价值体系的全流程。其核心不仅包含雷锋个人的行为实践,更包含社会系统对其事迹的发掘、提炼、命名与推广的完整社会化建构过程。梳理历史脉络可知,这一过程的所有核心节点均集中于抚顺:雷锋牺牲于抚顺,其日记首先在抚顺被发现并系统整理;雷锋的先进事迹最早在抚顺完成系统梳理并公开发表;毛泽东同志“向雷锋同志学习”题词正式发布后,第一个全国性学雷锋活动高潮也是以抚顺为原点向全国辐射推广。 从精神生成维度看,抚顺是雷锋精神完成价值跃迁的核心节点。雷锋精神作为一种社会意识,正是在抚顺完成了从“个体行为”到“国家公共价值符号”的质变:其他相关城市贡献了雷锋精神的实践基础与素材,而抚顺完成了雷锋精神的价值提炼、符号命名与最终定型。 这一二元分析框架有效厘清了雷锋精神发祥地认知中“个体实践属性”与“公共符号属性”的边界,既承认辽宁全域作为雷锋成长重要场域的历史事实,也明确抚顺作为雷锋精神完成社会化建构核心场域的定位,避免了非此即彼的二元对立争议,为后续的研究与实践提供了统一的逻辑基础。 二、“抚顺是雷锋精神发祥地”的史实依据与精准性内涵 (一)雷锋精神在抚顺的最终形成与社会化升华 抚顺作为雷锋精神发祥地的核心依据在于:雷锋生命最后阶段的个体精神在此地完成了体系化的最终锻造,并通过其牺牲后抚顺军民自发的、制度化的率先响应,实现了从个体道德模范到全域社会运动的历史性升华,进而成为走向全国的文化策源地。 1. 精神内涵的成熟:抚顺时期雷锋日记与事迹的深度分析 精神结晶:雷锋在抚顺的两年零四个月(1960年4月至1962年8月),是其人生观、世界观得到升华,思想与政治上走向成熟的关键时期。其精神内涵在此地完成了最终的体系化与理论化构建。这一阶段的显著特征是雷锋的实践与思考实现了从朴素感恩到自觉奉献、从个体善举到体系化价值追求的质的飞跃。 文本与行为双重印证: •理论学习的深化:雷锋在抚顺期间研读《毛泽东选集》并写下上百条眉批,其理论素养的提升直接反映在日记深度的变化上。整理出版的140余篇经典雷锋日记中,有120篇写于抚顺。其中《解放后我有了家,我的母亲就是党》等文章,已明确将个人命运与党的宗旨紧密联系,构建了“为人民服务”的核心价值框架。 •实践境界的升华:相较于此前的行为,抚顺时期的事迹更具系统性与社会责任感。例如奋不顾身参加上寺水库抗洪抢险并荣立三等功、将积攒的200元无私奉献给人民公社和灾区、担任两所小学校外辅导员等。这些行为已超越了个别好人好事的范畴,形成了一种稳定且全面的利他主义行为模式。 身份认同的质变:在抚顺,雷锋完成了社会角色的关键跃升。他不仅在此地光荣加入中国共产党,还当选为抚顺市第四届人民代表大会代表。这两重重要身份的确立,标志着其个人价值追求已完全融入社会集体事业,其精神世界达到了全新高度。 2. 从个体模范到社会现象:雷锋牺牲后抚顺的早期响应与制度化开端 社会化起点:雷锋精神的发祥,不仅在于其个体精神的成熟,更在于其作为一种社会现象的开端。抚顺在雷锋牺牲后的一系列自发、有序且迅速的反应,构成了雷锋精神从个体品德向集体行动转化的关键转折,使其完成了从“雷锋的精神”到“雷锋精神”的历史性跨越。 制度化开端:抚顺的响应并非短暂的群众性哀悼,而是迅速转化为有组织的、制度化的社会学习运动,这一过程在全国具有开创性意义。其早期制度化进程清晰呈现为“情感动员—组织号召—媒体宣传—全民参与”的完整链条: 雷锋牺牲后抚顺早期学雷锋活动制度化进程(1962年)
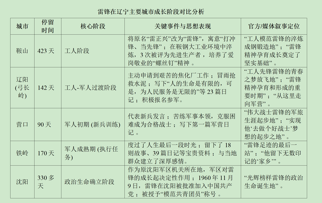
这一系列紧凑且层层递进的行动,构建了“情感动员——组织号召——媒体宣传——全民参与”的完整社会化链条,使抚顺无可争议地成为全国学雷锋活动的策源地 。 3. 走向全国的策源地:毛泽东题词前后抚顺的推动性作用与文化奠基 在毛泽东同志“向雷锋同志学习”题词发表前后,抚顺不仅是全国性学习活动的积极响应者,更是通过其先期实践、文化设施建设与持续的制度创新,为雷锋精神走向全国提供了成熟的实践范式与坚实的文化基础。 •全民运动的先行实践:在1963年3月5日毛泽东题词公开发表前,抚顺已于1962年底在全市范围内开展了有组织的学雷锋活动。题词发表后,抚顺市委立即于3月11日作出全民学习的决定,使抚顺的学雷锋运动迅速进入高潮,并以其先发优势为全国提供了可借鉴的经验。1963年2月15日,共青团中央决定在全国青少年中开展学习雷锋活动,其决策在一定程度上参考了抚顺的早期实践。 •文化基础设施的奠基:抚顺在雷锋精神物质载体的建设上走在全国前列。抚顺市雷锋纪念馆于1964年奠基,1965年8月15日正式开馆,是全国最早建立的雷锋纪念馆。其筹建过程本身就是一场全民学雷锋的实践,近七万人次参与义务劳动,体现了抚顺人民对雷锋的高度认同。该馆至今已接待国内外观众近7600万人次,成为传播雷锋精神的核心国家文化地标。 •常态化教育机制:抚顺通过成立建设雷锋城工作领导小组、连续17年开展“百姓雷锋”年度评选等方式,将学雷锋活动融入城市治理与市民日常生活,实现了学雷锋的制度化、常态化。 •“雷锋城”的品牌塑造:通过60年的持续建设,抚顺已将雷锋精神内化为城市的身份标识。全市涌现出4万多个学雷锋小组、3000多支学雷锋服务队、25万多名注册志愿者,拥有30多个以“雷锋”命名的单位和20多个雷锋主题展馆。这种深厚的群众基础与独特的城市文化生态,共同构筑了抚顺作为雷锋精神发祥地不可动摇的历史地位。 4. 国家层面的认可:题词与精神谱系中的定位 抚顺作为雷锋精神发祥地的地位,通过国家最高领导层的题词、视察及纳入国家精神谱系等重大事件,获得了决定性的政治确认,实现了从地方经验到国家意志的升华。 •毛泽东题词的政治背书:1963年3月5日,毛泽东主席“向雷锋同志学习”的题词在《人民日报》等全国各大报刊公开发表。这一标志性事件,将源于抚顺的地方性学习活动瞬间提升为一场全国性的群众运动。领袖的题词不仅是对雷锋个人的崇高赞誉,更是对孕育并率先响应雷锋精神的抚顺的间接肯定,为抚顺“发祥地”的地位提供了最高级别的政治背书。 •习近平总书记的视察与时代定义:2018年9月28日,习近平总书记专程前往辽宁考察,并亲临抚顺市雷锋纪念馆。总书记强调“雷锋是时代的楷模,雷锋精神是永恒的”,并指示“要把雷锋精神代代传承下去”。此次视察发生在中国特色社会主义新时代的背景下,总书记选择抚顺作为重申雷锋精神价值的地点,是对抚顺作为发祥地在新时代传承红色基因核心作用的再次确认。 •纳入中国共产党人精神谱系:2021年,雷锋精神被正式纳入中央宣传部梳理发布的中国共产党人精神谱系。这标志着雷锋精神作为中国共产党和中国人民宝贵精神财富的地位得到了官方确认。虽然谱系未明确指定“发祥地”,但抚顺作为雷锋精神形成、并被最早发掘和宣传的源头,其历史贡献与核心地位已不言而喻,成为这一国家级精神标识不可或缺的物理承载地。 5. 辽宁省级的整合与提升:制度化的高位安排与“六地”框架 辽宁省在充分承认抚顺核心地位的基础上,从全省红色文化资源整合与振兴发展战略的高度出发,通过政策文件、战略规划和平台构建,将“雷锋精神发祥地”从一个历史事实概念,提升为一个覆盖全省的文化标识与战略资源。 •政策驱动与战略提升:2019年,辽宁省委印发《关于深入开展新时代学雷锋活动的意见》,明确提出“努力将辽宁打造成为全国学雷锋高地”的战略目标。该文件从省级层面进行动员部署,将学雷锋活动纳入全省经济社会发展大局,标志着雷锋精神弘扬工作进入了系统化、高位推动的新阶段。 •“六地”红色文化标识的整合:辽宁省将雷锋精神发祥地纳入全省“六地”红色文化标识体系(抗日战争起始地、解放战争转折地、新中国国歌素材地、抗美援朝出征地、共和国工业奠基地、雷锋精神发祥地)。在此框架下,雷锋精神被视为辽宁宝贵的红色资源之一,与省内其他红色历史遗产并列,共同构成了辽宁独特的文化底蕴与精神财富。 •话语体系的构建与转化:省级层面通过官方文件和权威媒体,系统性地使用“辽宁是雷锋精神发祥地”的表述。这一话语构建并非意在否定或取代抚顺,而是对抚顺核心地位的肯定与升华。它将抚顺从一个孤立的“点”,提升为引领辽宁全省学雷锋活动的“龙头”,实现了雷锋文化从地方性学术研究向全省性政策话语的转化,旨在形成一个以抚顺为核心、辐射带动沈阳、鞍山、辽阳、营口、铁岭等雷锋留下足迹城市的“学雷锋城市群”。 三、辨异与回应:辽宁其他城市的角色定位与抚顺唯一性再确认 将雷锋的成长足迹等同于雷锋精神的发祥地,是一种将人物生平与精神现象混为一谈的范畴错误。 (一)雷锋在辽宁的成长轨迹:多地经历与思想转变 雷锋在辽宁的3年零9个月(共计1370天),完成了个体从优秀产业工人到伟大共产主义战士的身份转变与思想淬炼。这一时期,他的足迹遍布辽宁多地,每一段经历都为其世界观、人生观的形成奠定了重要基础,共同构成了一个连续的成长序列,而非孤立的精神发祥事件。 雷锋在辽宁主要城市成长阶段对比分析
该表格清晰地勾勒出雷锋在辽宁的成长是一个线性、渐进的过程。鞍山的工业洗礼、辽阳的思想升华、营口的军旅启蒙、铁岭的为民实践以及沈阳的政治确认,共同构成了一个完整的成长链条。然而,这一链条主要聚焦于雷锋作为个体的“输入”与“成长”,而非雷锋精神作为一种社会现象的“输出”与“发祥”。 (二)成长阶段的重要影响:鞍山、辽阳、营口的贡献与局限 承认辽宁多地对雷锋成长的重要影响,是进行历史辨析的基础前提。鞍山、辽阳、营口、铁岭、沈阳等城市,为雷锋提供了思想淬炼、实践锻炼和社会交往的广阔平台。例如,鞍钢的大工业生产环境“对造就雷锋起了很大的作用”,辽阳弓长岭的艰苦环境激发了他“为人民服务”的深刻思考,营口的新兵训练则完成了从老百姓到合格军人的转变。这些经历是雷锋精神得以形成的、不可或缺的个人修养基础和道德实践积累。 然而,这些城市的贡献主要体现在对雷锋“个体”的塑造上,其局限性在于未能催生“雷锋精神”这一社会文化现象。在抚顺之前,雷锋的先进事迹虽已在局部范围内得到传播和表彰(如《弓长岭报》报道其抢救水泥的事迹),但始终停留在对“好人好事”的个体宣传层面,缺乏三个关键性跃升: 1.缺乏对雷锋思想体系进行系统性的提炼与总结; 2.未能引发由地方党委政府主导的、大规模、制度化的社会学习运动; 3.雷锋作为道德楷模的社会影响力尚未形成一个区域性的文化符号。 因此,这些城市是雷锋精神的“孕育土壤”或“成长摇篮”,但并非“发祥地”。 (三)“发祥地”界定的三个核心标准 “发祥地”的界定,不仅关乎地理空间,更关乎精神现象生成的历史节点与社会过程。基于精神内涵的最终形成、社会化过程的起点以及权威认定的三个核心标准,抚顺之外的辽宁其他城市均不具备“发祥地”的地位。 1.精神内涵未在此地最终形成和系统表达:抚顺时期是雷锋思想境界的顶峰。在抚顺的两年四个月,雷锋写下了广为流传的140余篇日记中的120篇,其事迹(如上寺水库抢险、捐款、义务劳动、入党、当选人大代表等)体现了其全心全意为人民服务精神的完全成熟。相比之下,其他城市的经历更多体现为个人品德的积累和锤炼,尚未形成系统化的、能够引领社会的成熟精神体系。 2.缺乏社会化运动的起点证据:雷锋精神之所以成为一种“精神”,关键在于它从个体模范转化为大规模的社会实践,而这一转化的起点明确发生在抚顺。 ◦制度化开端:1962年10月23日,共青团抚顺市委发出了全国第一份学雷锋文件,标志着学雷锋活动从民间自发转向有组织的开端。 ◦全民性响应:1962年8月17日,抚顺市举行了十万人公祭雷锋大会,随后市委市政府将雷锋事迹展览迁至工人文化宫,一个多月接待观众超12万人次。这种规模、速度和官方主导的宣传与学习活动,在辽宁其他城市的历史记录中是不具有的。 ◦运动策源地:毛泽东同志题词后,抚顺市委于1963年3月11日作出进一步深入开展学习雷锋运动的决定,并筹建了全国首个雷锋纪念馆,确立了抚顺作为全国学雷锋运动策源地的历史地位。 3.官方叙事与权威认定均不支持“多地发祥说”: ◦省级定位:辽宁省在官方文件中虽将自身定位为“雷锋精神发祥地”,但这是将抚顺的核心地位提升至省级战略层面的制度性安排,其叙事逻辑是整合雷锋在“六地”的足迹资源,形成一个整体的文化标识,而非将“发祥地”的称号平摊给各个城市。 ◦地市自述:鞍山、辽阳、营口等城市在官方表述中,使用的均是“工作过的地方”、“成长地”、“重要实践地”等概念,如辽阳明确自身是雷锋“走向军营”的地方,营口是“军旅生涯起步地”。这些定位精准地反映了其在雷锋成长序列中的角色,并未僭越“发祥地”的历史地位。 综上,从理论标准和历史事实来看,抚顺是雷锋精神从个体品德升华为社会精神的质变发生地,是社会化运动的原点。辽宁其他城市是雷锋成长的重要阶段,扮演了“成长地”或“实践地”的关键角色,但与“发祥地”存在本质区别。 四、“抚顺核心”与“辽宁整体”的辩证统一关系构建 (一)“辽宁是雷锋精神发祥地”的政策意涵与全域性定位 “辽宁是雷锋精神发祥地”的表述,并非对抚顺核心地位的否定,而是省级层面统筹全域雷锋文化资源的高位政策安排,其定位的全域性特征十分鲜明。 一方面,这一表述是对雷锋精神孕育全域土壤的概括。1958年雷锋从湖南到辽宁鞍钢工作,至1962年牺牲,3年9个月的时间里完成了从普通工人到共产主义战士的身份转变。辽宁全省的社会主义建设氛围、各级党组织的系统培养、产业工人阶层的精神熏陶,是雷锋个人品格能够成型的整体环境基础。将辽宁界定为发祥地,是对这一全域孕育土壤的认可。 另一方面,这一表述是省级层面资源整合的战略安排。辽宁省通过顶层设计,将雷锋精神作为全省共有的宝贵精神财富进行系统性弘扬。辽宁官方媒体在报道中,明确将鞍山、辽阳、营口、抚顺、沈阳、铁岭统称为雷锋“在辽六地”,并在此基础上打造“学雷锋城市群”和“重走雷锋路(辽宁线)”等品牌活动。这种整合并非模糊抚顺的核心地位,而是通过构建一个更宏大的叙事框架,将雷锋在辽宁各地的成长片段串联起来,形成一个完整的、立体的精神图谱。 再一方面,这一表述凸显“六地”红色文化标识的平台价值。将“雷锋精神发祥地”确立为辽宁省红色文化“六地”标识之一,是最高层级的战略提升。这一官方定位,将雷锋精神从抚顺市的城市精神,擢升为辽宁全省红色基因的核心组成部分。此举不仅为全省的学雷锋活动提供了强大的制度保障和合法性依据,也使得雷锋精神成为辽宁全面振兴新突破的精神动力之一,实现了从道德资源向文化软实力和政治认同的战略性转化。 从适用场景来看,“辽宁是雷锋精神发祥地”的表述主要用于省域文化宣传、跨区域红色文化合作、全省性学雷锋活动统筹等场景,其核心目标是整合资源,而非替代抚顺的核心定位。 (二)层级关系的现实逻辑与理论内涵 “抚顺核心”与“辽宁整体”之间并非简单的从属或替代关系,而是一种功能互补、价值互构的辩证统一。抚顺作为雷锋精神发祥地的历史事实唯一性,构成了辽宁作为省级“发祥地”文化战略定位不可动摇的逻辑基石与价值内核。 1.事实发生地与行政文化区的功能分工:抚顺作为无可争议的事实发生地,扮演着“精神圣地”和“源头活水”的角色,其价值在于历史的真实性、纯粹性与权威性。辽宁省作为更高层级的行政与文化区域,则承担着“弘扬平台”与“战略引擎”的功能,负责资源的统筹配置、品牌的整体打造以及精神的时代性转化。这种分工使得抚顺可以专注于精神内核的保护与深化研究,而辽宁则能利用其更广泛的平台,推动雷锋精神的普及化、大众化与当代化。 2.制度性提升对核心地位的强化:辽宁省将雷锋精神作为全省性资源进行弘扬,非但没有削弱抚顺的唯一性,反而通过制度化的高位安排,将其核心地位提升到了一个新的战略高度。省级政策的出台、省级座谈会在抚顺的召开、以及“六地”框架的确认,都从省级层面反复确认并强化了抚顺作为发祥地的核心地位。这是一种典型的制度性赋能,它将抚顺的历史贡献置于全省、全国乃至全球的视野之下,使其获得了超越城市能级的关注度与影响力。 3.文化整合与理论升华:这一层级关系也反映了雷锋文化从地方实践到理论体系的演进过程。抚顺的长期坚守为雷锋文化的形成提供了丰富的实践土壤,而辽宁省级层面的整合则推动了“雷锋文化”从学术概念向政策话语的转化。通过构建“学雷锋城市群”等理论框架,辽宁不仅是在纪念历史,更是在进行一种文化创造,它将雷锋精神的传承从一个城市的“独奏”,变成了一个区域的“合唱”,为新时代传承红色基因提供了可复制的实践范式。 五、结论与展望:精神源头的唯一性与时代弘扬的整体性 本文通过对雷锋精神形成过程、权威认定历史脉络及相关概念的理论辨析,系统论证了抚顺作为雷锋精神发祥地的历史唯一性,并阐明了其与“辽宁是雷锋精神发祥地”这一省级战略定位之间辩证统一的层级关系。 核心结论如下: 抚顺是雷锋精神从个体品德升华为社会精神现象的历史原点与逻辑起点,其唯一性由三个相互关联的历史事实所共同界定: 1.精神内涵层面:雷锋在抚顺度过了其生命最后也是最成熟的阶段,其日记中系统化的理论思考与全心全意为人民服务的高尚事迹,标志着其精神世界的最终形成与体系化构建。 2.社会化进程层面:雷锋牺牲后,抚顺率先发起了一场由地方党委政府主导、全民响应的大规模、制度化的学习运动。从全国第一份学雷锋文件的印发到十万军民公祭,再到全国首个雷锋纪念馆的筹建,抚顺无可争议地成为学雷锋活动走向全国的文化策源地。 3.权威认定层面:从地方性的“雷锋城”自我认知与持续建设,到获得毛泽东主席题词与习近平总书记视察的国家级政治确认,抚顺作为发祥地的地位得到了历史与时代的双重印证。 “辽宁是雷锋精神发祥地”的表述,并非对抚顺核心地位的历史性替代或简单叠加,而是一种基于省级战略的制度性提升与文化资源整合。这一层级关系构建在以下逻辑之上:一方面,辽宁全省为雷锋的成长提供了广阔的实践舞台,鞍山、辽阳、营口等城市作为其重要的成长地和实践地,为雷锋精神在抚顺的最终形成奠定了坚实基础;另一方面,辽宁省通过顶层设计,将雷锋精神纳入“六地”红色文化标识,出台省级政策文件,旨在统筹全省资源,构建一个以抚顺为核心、辐射带动其他城市的“学雷锋城市群”。这种战略安排,将雷锋精神从一个城市的精神财富,擢升为驱动全省发展的强大文化软实力和精神动力,实现了从历史事实到文化资本的转化。 基于上述辨析,为在新时代更有效地传承弘扬雷锋精神,特提出以下建议: 1.强化核心地位,深化源头研究:应进一步巩固抚顺作为雷锋精神发祥地的核心地位,加大对抚顺时期雷锋史料、日记、文物的保护与研究力度,建立全国性的雷锋精神研究高地,持续挖掘其作为精神源头的理论价值与时代内涵。 2.优化层级联动,构建协同格局:在“辽宁是雷锋精神发祥地”的整体框架下,应建立更加完善的省、市协同机制。明确抚顺在精神阐释、文化展示方面的核心功能,同时发挥辽宁省级平台在资源整合、品牌推广、政策支持方面的优势,形成分工明确、优势互补的全省一体化弘扬体系。 3.创新传播范式,提升品牌价值:建议整合雷锋在辽宁的完整成长足迹,打造主题鲜明、内容丰富的“重走雷锋路”红色旅游精品线路。同时,积极运用数字化、新媒体等现代化传播手段,将雷锋精神的宏大叙事与个体体验相结合,提升雷锋文化品牌的吸引力、感染力与影响力,使其成为辽宁全面振兴的强大精神引擎。 作者简介: 翟元斌:抚顺市雷锋精神研究所创始所长、《雷锋》杂志主要创办人之一、央视融媒网跟着庄仕华学雷锋栏目中心主编 徐 明:硕士研究生。现任抚顺市雷锋纪念馆雷锋精神研究部部长,副研究馆员。在雷锋精神研究领域有一定影响力,在国家级、省级期刊、报刊上发表文章40余篇,撰写论文多次获奖;参与撰写雷锋精神研究专著10余部;主持国家级课题1项、市级课题4项,参与国家级课题1项、省级课题2项、市级课题4项;参加国家、省、市级理论研讨会10余次。曾荣获抚顺市直机关“优秀共产党员”“学雷锋标兵”“先进个人”等称号。 编辑:蒋国辉 主编:曹道伟 审核:刘兴伦 值班:任安广 声明:非经本报同意,本网站文章不得转载,如需转载,须注明来源于时代雷锋网。
|





